URDEMASA
Construcciones
Home
The Company
Human Resources
Graphic Report
Certificates
Contact
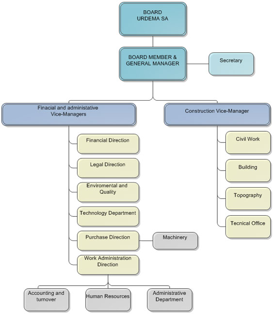
Organization Chart
Job Offeres
Submit curriculum
Organization Chart